
3月16日,工业和信息化部、财政部 、国家发展改革委印发的《关于开展氢能综合应用试点工作的通知》指出,三部门通过“揭榜挂帅”方式,遴选产业基础好、应用场景丰富、氢能资源保障能力强、产业链条完整的城市群率先开展氢能综合应用试点,科学、有序、积极探索氢能商业化综合应用路径,完善产业发展政策环境,推动氢能“制储输用”全产业链一体化融通发展。到2030年,城市群氢能在多元领域实现规模化应用,终端用氢平均价格降至25元/千克以下,力争在部分优势地区降至15元/千克左右;全国燃料电池汽车保有量较2025年翻一番,力争达到10万辆。
以下为原文

工业和信息化部 财政部 国家发展改革委关于开展氢能综合应用试点工作的通知
各省、自治区、直辖市及计划单列市、新疆生产建设兵团工业和信息化主管部门、财政厅(局)、发展改革委,有关中央企业:
为贯彻落实党中央、国务院决策部署,按照《氢能产业发展中长期规划(2021—2035年)》《加快工业领域清洁低碳氢应用实施方案》有关工作部署,以多场景规模化应用带动成本降低,助力氢能技术装备创新突破,推动氢能产业高质量发展,工业和信息化部、财政部、国家发展改革委(以下统称三部门)组织开展氢能综合应用试点工作。有关事项通知如下:
一、总体要求
按照应用牵引、场景驱动、因地制宜、协同联动的原则,通过城市群试点,将氢能应用场景由燃料电池汽车向交通、工业等具备条件的多元领域拓展,提升清洁低碳氢供给能力,攻克一批氢能应用领域的技术堵点卡点,突破产业发展瓶颈,形成多个可复制、可推广的商业应用模式,构建经济、合理、高效的氢能综合应用体系,营造良好的产业生态。三部门通过“揭榜挂帅”方式,遴选产业基础好、应用场景丰富、氢能资源保障能力强、产业链条完整的城市群率先开展氢能综合应用试点,科学、有序、积极探索氢能商业化综合应用路径,完善产业发展政策环境,推动氢能“制储输用”全产业链一体化融通发展。
到2030年,城市群氢能在多元领域实现规模化应用,终端用氢平均价格降至25元/千克以下,力争在部分优势地区降至15元/千克左右;全国燃料电池汽车保有量较2025年翻一番,力争达到10万辆。通过应用规模扩大,推动氢能应用技术、工艺、装备创新突破,实现燃料电池、电解槽、储运装置和材料等迭代升级,推动氢能成为新的经济增长点,支撑实现经济社会发展全面绿色转型。
二、试点任务
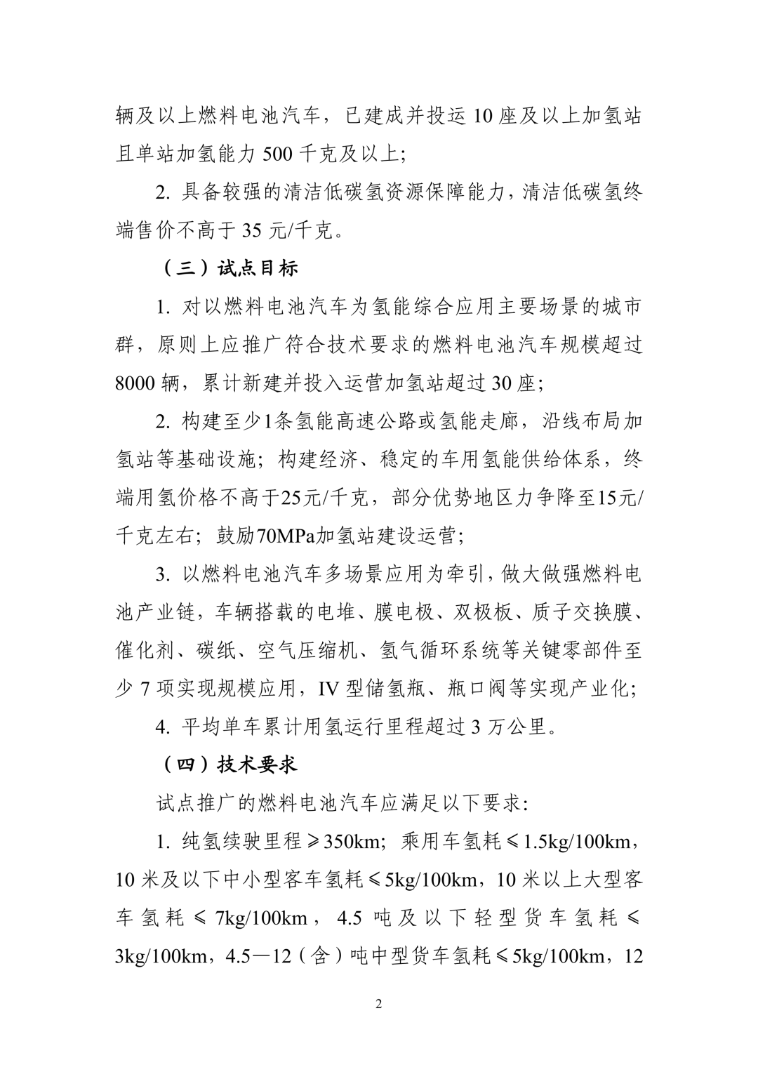
各城市群应优先选择具备条件的燃料电池汽车、绿色氨醇、氢基化工原料替代、氢冶金以及掺氢燃烧等应用场景开展试点,积极探索氢能创新应用场景,形成“1个燃料电池汽车通用场景+N个工业领域应用场景+X个创新应用场景”的氢能综合应用生态(各场景申报要求和基础目标详见附件1)。
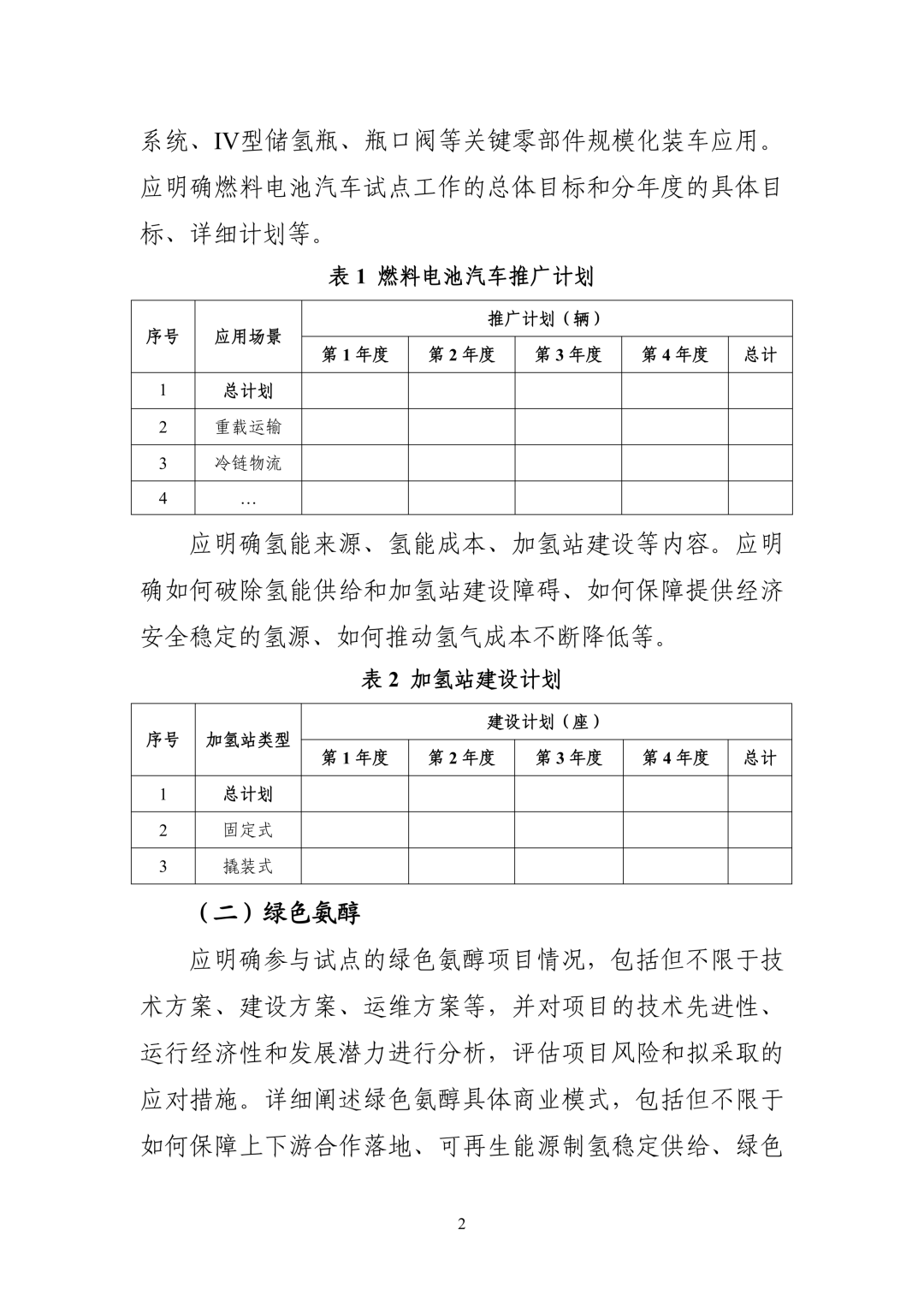
(一)燃料电池汽车。以建设氢能高速公路、氢能走廊为主线,重点推动中重型、中远途运输和冷链物流等商用车规模化应用,鼓励开展公交客运、城市物流、城市环卫、渣土运输等车辆应用,探索公务车、网约车等乘用车应用。
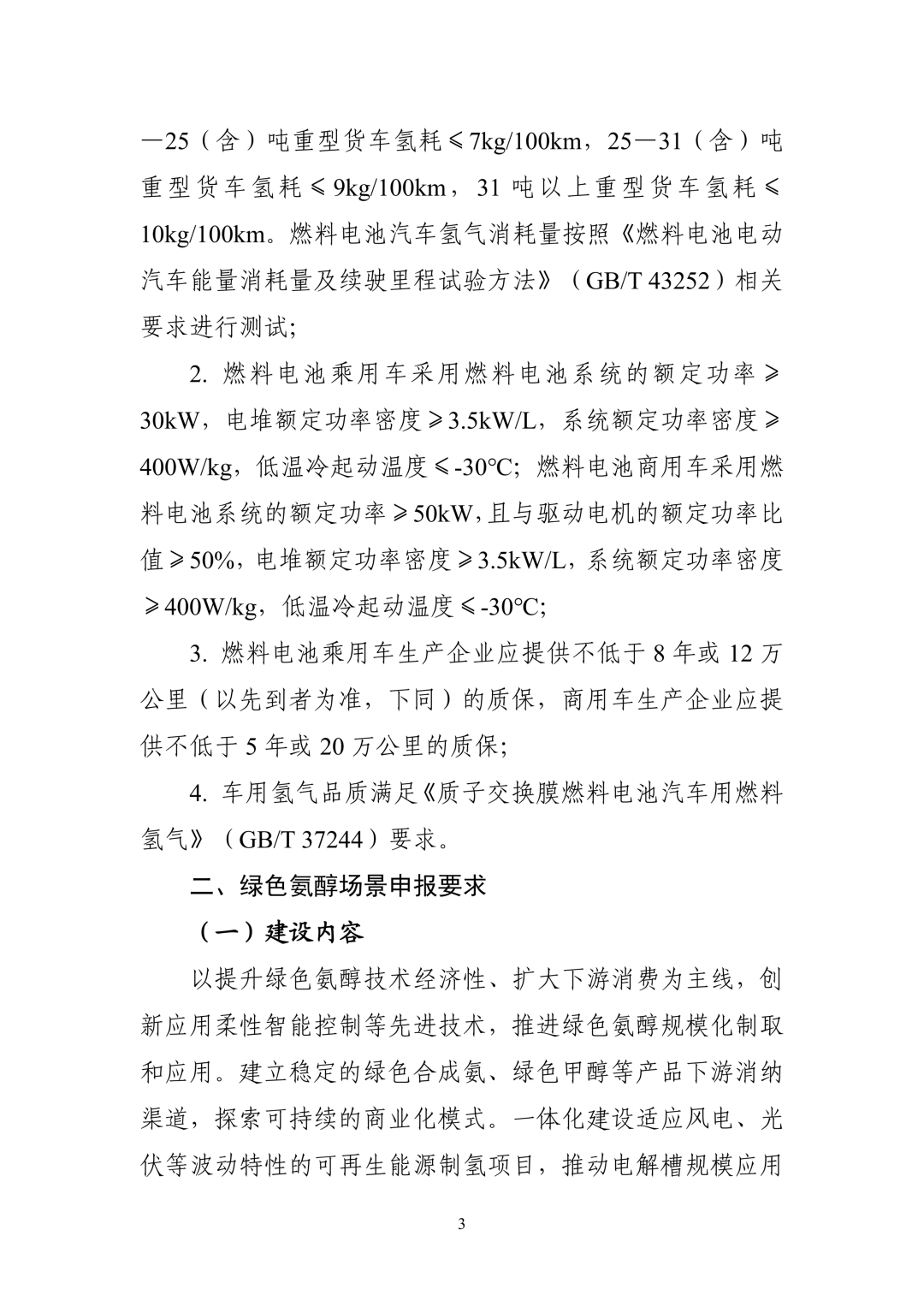
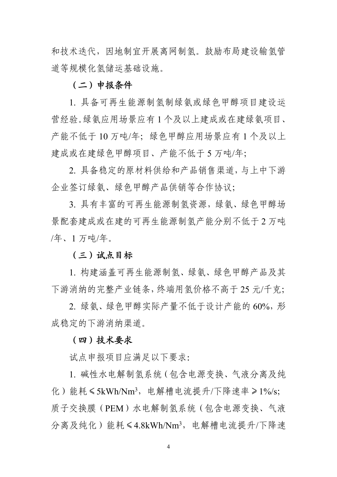
(二)绿色氨醇。以提升绿色氨醇技术经济性、扩大下游消费为主线,创新生产技术、工艺,推进规模化制取与应用。一体化建设可再生能源制氢项目,因地制宜开展离网制氢。建立稳定的绿色合成氨、绿色甲醇等产品下游消纳渠道。严禁以绿色氨醇名义建设煤基氨醇项目。
(三)氢基化工原料替代。以促进炼化、煤化工等主要用氢行业碳减排为主线,科学建设可再生能源制氢项目,逐步替代现有煤炭、天然气等化石能源制氢。鼓励布局氢储运基础设施。
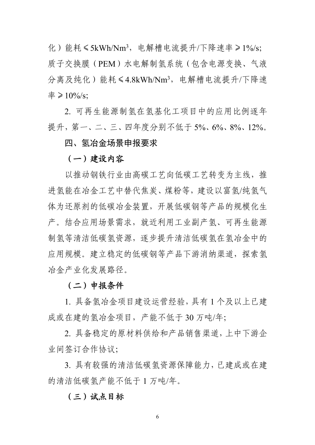
(四)氢冶金。以推动钢铁行业由高碳工艺向低碳工艺转变为主线,就近利用工业副产氢、可再生能源制氢等清洁低碳氢源,建设以富氢/纯氢气体为还原剂的低碳冶金装置。建立稳定低碳钢等产品下游消纳渠道。
(五)掺氢燃烧。以推动工业和居民用热绿色化低碳化为主线,在保证安全可靠前提下,推动可再生能源制氢作为高品质热源,直接掺入天然气管网或工业锅炉、窑炉等设备,并逐步提高掺氢比例。
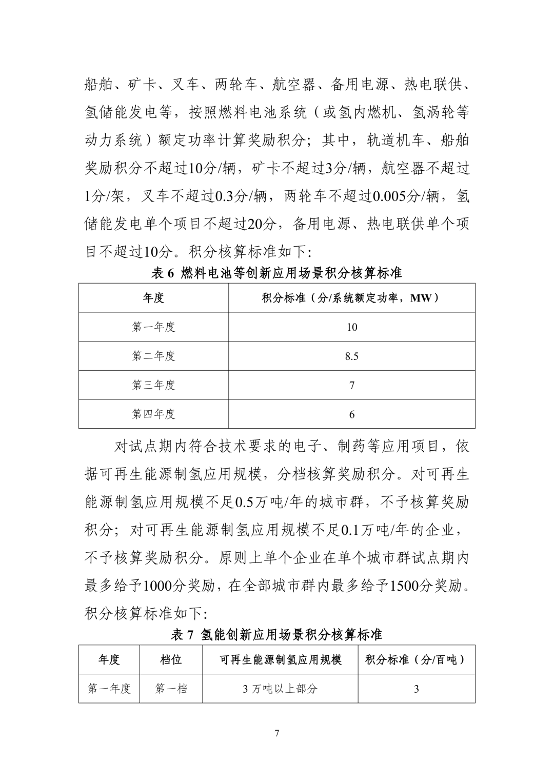
(六)创新应用场景。以探索氢能多元应用场景为主线,推动氢能在轨道机车、船舶、矿卡、叉车、两轮车、航空器、备用电源、热电联供、新型储能、电子、制药等场景的创新应用。
三、试点申报与遴选
(一)申报主体。氢能综合应用试点以城市群为主体开展申报,申报城市群应按照“地域联通、产业协同、生态闭环”的要求,自愿组合,并协商确定牵头城市。
(二)申报条件。具体申报条件如下:
1. 城市群应拥有清晰的氢能应用场景、较强的清洁低碳氢资源保障能力、良好的产业链基础、较好的政策制度环境和比较成熟的氢能应用经验。
2. 城市群应充分发挥龙头企业在氢能基础设施、应用场景等方面的主体支撑和融通带动作用。
3. 城市群牵头城市应加强资源整合,强化政策保障,联华证券,联华证券配资,香港联华证券公司实现对城市群的高效组织和统筹协调。
4. 城市群应将燃料电池汽车应用作为通用场景,并根据各地产业基础和特色因地制宜确定应用场景,形成各场景协同联动、互补发展的应用生态。
5. 城市群应立足自身资源条件,因地制宜、宜氢则氢,避免各场景一拥而上、低水平重复建设。
6. 城市群应确保相关项目建设运行符合国家有关安全、节能、环保、质量等法规标准要求。
(三)遴选流程。由牵头城市组织其他城市共同编制本城市群氢能综合应用试点工作方案,明确氢能综合应用总体目标,以及各年度、各城市、各场景等细化任务目标(工作方案编制大纲详见附件2)。牵头城市应与其他城市签订合作协议,确定各自的任务分工和功能定位,其他城市向牵头城市提供承诺函,确保完成各自承担的任务目标。牵头城市所在地省级工业和信息化、财政、发展改革等主管部门应加强申报工作指导,负责指导优化城市群组成、功能定位和任务分工,确保城市群的组成、任务目标、保障措施等科学合理可行,并将符合条件的城市群工作方案和申报文件通过氢能综合应用试点管理服务平台(www.hydrogen-china.org.cn)报送至三部门。2026年试点材料申报的截止时间为2026年4月15日。
三部门委托第三方机构对符合条件的申报方案进行综合评审,出具评审意见。申报城市群应结合评审意见,修改完善申报方案,经牵头城市所在地省级工业和信息化、财政、发展改革主管部门同意后,报送至三部门。三部门对完善后的申报方案进行审核,择优确定5个城市群范围,方案成熟一个实施一个。
四、奖励标准

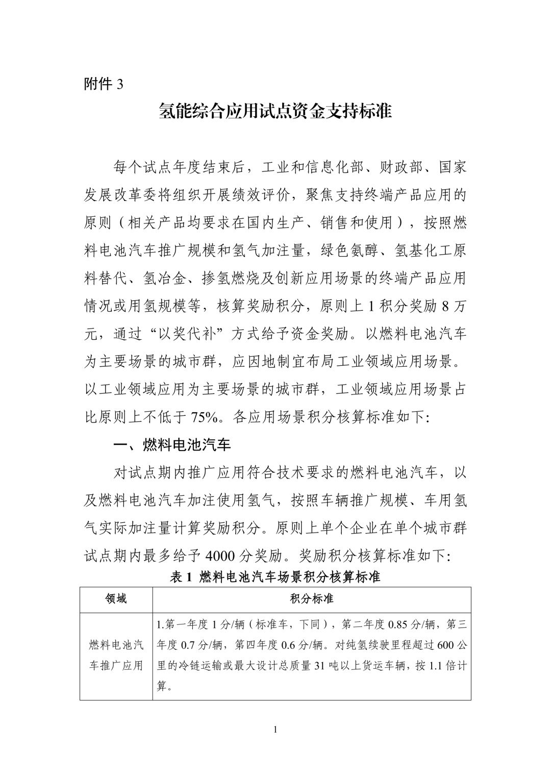
中央财政将采取“以奖代补”方式,对城市群给予奖励资金支持。奖励标准根据各场景终端产品应用情况或用氢规模分档设置(资金支持标准详见附件3)。每个城市群试点期为4年。单个城市群试点期内奖励上限不超过16亿元。奖励资金由地方统筹用于支持氢能综合应用,不得用于平衡预算、偿还政府债务或清理拖欠企业账款等其他用途。各城市群应充分发挥奖励资金效益,切实降低用氢成本,并有效传导至终端产品消纳环节。
五、绩效评价和资金拨付
每个试点年度结束后,各城市群的牵头城市应于30天内梳理总结上一年度工作进展、任务目标完成情况、面临问题和工作计划等,以及各场景终端产品应用及用氢规模详细情况,编制形成自评报告。自评报告由牵头城市所在地省级工业和信息化、财政、发展改革主管部门审核同意后报送至三部门。三部门将委托第三方机构,通过资料审查、实地考察、现场核查、专家评审等方式,并结合氢能综合应用试点管理服务平台数据等对城市群开展绩效评价,出具绩效评价报告。按照“先预拨、后清算”的方式,试点城市群批复后,中央财政预拨一定比例的奖励资金,支持城市群启动氢能综合应用试点工作。每个试点年度结束后,三部门将根据城市群年度绩效评价结果核算奖励积分(原则上1个积分奖励8万元)。政策实施结束后,根据城市群整体绩效评价结果进行奖励资金清算。氢能应用环节已享受超长期特别国债、中央预算内投资、政府专项债等财政资金支持的项目,不得重复申报本试点奖励资金支持。
六、组织实施
配资炒股省级主管部门应发挥组织协调作用,指导城市群明确功能定位和分工,建立城市间的沟通、协调、组织机制,提出城市群内部监督考核制度和惩罚措施,营造良好的政策制度环境,确保试点工作有效实施。城市群是氢能综合应用试点工作的责任主体,应成立领导小组和工作专班,明确责任和任务分工,推动各项目标任务按期完成。建立健全安全管理制度,明确具体责任部门,在确保安全基础上推进试点工作。鼓励试点城市积极出台支持政策,加大对制氢、储氢、运氢、用氢领域关键技术装备的研发支持力度。地方收到中央财政资金奖励后,应按规定及时拨付。完善政策制度环境,建立健全氢能基础设施建设运营管理办法,鼓励出台城市间燃料电池汽车通行等便利政策。鼓励地方加强财政与金融协同,鼓励企业创造条件与服务业经营主体贷款贴息等政策形成联动,为氢能综合应用试点提供多元化资金保障。
七、监督管理
三部门将加强对氢能综合应用试点工作的过程指导,组织第三方机构和行业专家开展全过程技术支持和跟踪指导,强化绩效管理,实施节点控制。城市群应按要求将氢能综合应用相关数据、信息等上传至氢能综合应用试点管理服务平台。对进展不及预期的城市群,三部门将视情况采取要求调整工作方案、扣减或暂停奖励资金、暂停参与城市或取消城市群试点资格等措施。三部门将综合考虑技术进步、试点进度等实施情况和产业发展状况,定期优化各场景技术指标要求,适时调整试点目标、应用场景、城市群组成。
联系方式:
工业和信息化部节能与综合利用司 010-68205354
财政部经济建设司 010-68554740
元股证券:ygzq.hk国家发展改革委创新和高技术发展司 010-68502582
附件: ]article_adlist-->1. 氢能综合应用试点申报要求和基础目标
2. 氢能综合应用试点工作方案编制大纲
3. 氢能综合应用试点资金支持标准
工业和信息化部
财政部
国家发展改革委
2026年3月6日



























来源:工信部网站End欢迎分享给你的朋友!
出品 | 中国能源报(cnenergy)
编辑丨赵方婷
]article_adlist-->
海量资讯、精准解读,尽在新浪财经APP
联华证券官方app下载提示:本文来自互联网,不代表本网站观点。